สำหรับกลุ่มงานเภสัชกรรม รพ.อุตรดิตถ์
คลิกตรงลูกศรสีแดงเพื่อดูรายละเอียด
-
Dash Borad : ตัวชี้วัดต่าง ๆ
- Medication Error
- ตัวชี้วัด 2
-
ประเมินมาตรฐานระบบบริการสุขภาพลูกโซ่ความเย็นและเบิกวัคซีน
- แบบประเมินมาตรฐานการดาเนินงานสร้างเสริมภูมิคุ้มกันโรค ในระดับคลังอาเภอ การบริหารจัดการวัคซีนและระบบลูกโซ่ความเย็น (ฝ่ายเภสัชกรรม รพศ. / รพท. และ รพช.)
- แบบประเมินมาตรฐานการดาเนินงานสร้างเสริมภูมิคุ้มกันโรคในระดับหน่วยบริการ (โรงพยาบาล / โรงพยาบาลส่งเสริมสุขภาพตาบล/ ศูนย์สุขภาพชุมชน (PCU)) ปีงบประมาณ 2566
- รหัสวัคซีนในแผนงานสร้างเสริมภูมิคุ้มกันโรค กระทรวงสาธารณสุข ปีงบประมาณ 2565
- ไฟล์ภาพการประเมินมาตรฐานระบบบริการสุขภาพ HS4 software
- สำหรับ รพช./รพ.ค่ายฯ ในจังหวัดอุตรดิตถ์
-
ฐานข้อมูลใบ Cert + CPE...คลิกเข้าสู่ฐานข้อมูล
- การสำรวจสต็อกยาและเวชภัณฑ์ของหอผู้ป่วยป่าย/ห้องตรวจโดยเภสัชกร
- ส่วนที่เกี่ยวข้องกับ ADR
- การประเมินเรื่องเกี่ยวกับยาสำหรับบุคลากรนอกกลุ่มงานเภสัชกรรม
- ส่วนที่เกี่ยวข้องกับ RDU
-
เจ้าภาพงาน "กลุ่มเภสัชกรภาคเหนือ" ปี 2559-2561...คลิกเข้าสู่หน้าเพจ
- ส่วนที่เกี่ยวข้องกับ DIS
- ส่วนที่เกี่ยวข้องคลังยา รพ.อต.
- ส่วนที่เกี่ยวข้องกับห้องยา OPD
-
โปรแกรมคาดการณ์การใช้ยาฉีดอินซูลิน ในผู้ป่วยเบาหวาน_ตัวอย่าง...คลิกเข้าสู่โปรแกรม
-
โปรแกรมคาดการณ์การใช้ยาฉีดอินซูลิน ในผู้ป่วยเบาหวาน_ใช้จริง...คลิกเข้าสู่โปรแกรม
สำหรับหน่วยงานปฐมภูมิ (รพ.สต.+ศสม.)
คลิกตรงลูกศรสีแดงเพื่อดูรายละเอียด
-
Dash Borad : ตัวชี้วัดต่าง ๆ
- ตัวชี้วัด 1
- ตัวชี้วัด 2
-
ใบเบิกเวชภัณฑ์ รพ.สต.21 แห่ง และศสม.2 แห่ง (update.../2567)
-
ใบเบิกเวชภัณฑ์มิใช่ยาสำหรับ รพ.สต. (update 6/9/2567)
-
เว็บไซต์คำนวณราคาขายของยา
-
เอกสารสำหรับเกณฑ์ติดดาว (update.../2569)...คลิกดูของเก่าทั้งหมด
- เกณฑ์การประเมินมาตรฐานหน่วยปฐมภูมิ ปี 68-70
- มีเภสัชกรอยู่ในคณะกรรมการ พชอ.อย่างน้อย 1 คน
- คณะกรรมการเภสัชกรรมและการบำบัดระดับอำเภอ
- คู่มือยาช่วยชีวิตสำหรับ รพ.สต.
- รายการยาที่จ่ายโดยแพทย์และพยาบาลเวชปฏิบัติ
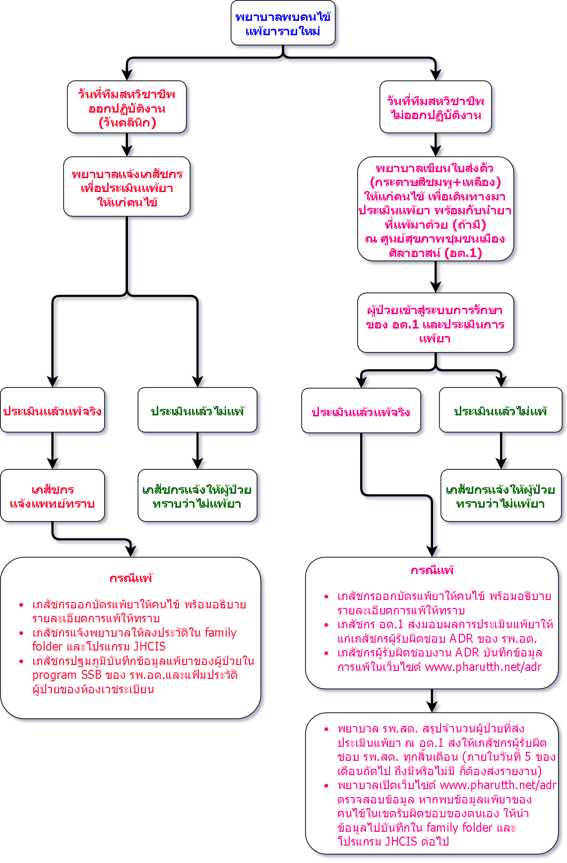
- แนวทางการส่งผู้ปวยประเมินแพ้ยาที่ อต.1
- แนวทางการบันทึกADRที่รพสต
- ตัวอย่างการทำ RCA_ME_with_Omeprazole_Atorvastatin
- Sticker warfarin (ใช้ sticker สีเขียวสะท้อนแสง)
- ใบบันทึกอุณหภูมิในคลังเวชภัณฑ์
- แนวทางการใช้ยาในหญิงตั้งครรภ์และหญิงให้นมบุตร
- แนวทางการใช้ยาสมเหตุผลในโรค NCD
- แนวทางการเฝ้าระวังการใช้ยา NSAIDs
- แนวทางการปรับขนาดยา metformin ตามการทำงานของไต
- ห้ามใช้ metformin เมื่อ
- แนวทางการให้คำแนะนำสำหรับผู้ป่วย ในการใช้ยา metformin เมื่อไม่สบาย
- แนวทางการเฝ้าระวังการใช้ยาในผู้ป่วยไตเรื้อรังระดับ 3 ขึ้นไป
- Stickerปิดหน้า Family Folder สำหรับคนที่ค่า eGFR < 30
- ฉลากการใช้ยาอย่างสมเหตุผล (RDU)
- หนังสืออนุมัติใช้ยานอกบัญชีใน รพ.สต. (ฉบับที่ 1)
- หนังสืออนุมัติใช้ยานอกบัญชีใน รพ.สต.(ฉบับ ที่ 2)
- แบบฟอร์ม ASU checklist เก่า
- แบบฟอร์ม ASU checklist ใหม่
- หนังสือทบทวนการสั่งจ่ายยาของแพทย์/พยาบาล/บุคลากรต่าง ๆ
- แนวทางการส่งต่อข้อมูลผู้ป่วยใช้ Warfarin
- แนวทางการวิเคราะห์ ME สำหรับ รพ.สต.
- แบบบันทึก med error ควรวางไว้จุดจ่ายยา
- แบบฟอร์ม ทำรายงาน วิเคราะห์ Med Error
- แบบฟอร์มเยี่ยมบ้านทางเภสัชกรรมแบบย่อ
- ฐานข้อมูล ADR สำหรับ รพ.สต.คลิกเข้าเว็บฐานข้อมูล ADR
- ฐานข้อมูลผู้ป่วยที่ใช้ยา warfarin สำหรับ รพ.สต.คลิกเข้าเว็บฐานข้อมูล Warfarin
-
เอกสารวิชาการด้านเภสัชกรรม สำหรับ รพ.สต....คลิกดูของเก่าทั้งหมด
- ขนาดยาสำหรับผู้ป่วยเด็กใน รพ.สต.
- ขนาดยาสำหรับผู้ป่วยเด็กใน รพ.อุตรดิตถ์
- ขนาดยาโรคเรื้อรังสูงสุด ที่สามารถจ่ายให้ผู้ป่วยได้
- การใช้ยาในผู้ป่วยภาวะต่าง ๆ
- แนวทางการใช้ยาในหญิงตั้งครรภ์และหญิงให้นมบุตร
- แนวทางการใช้ยาสมเหตุผลในโรคNCD
- แนวทางการเฝ้าระวังการใช้ยา NSAIDs
- แนวทางการดูแลผู้ป่วยโรคหอบหืดสำหรับ รพ.สต.
- แนวทางการปรับขนาดยา metformin ตามการทำงานของไต
- ห้ามใช้ metformin เมื่อ
- แนวทางการให้คำแนะนำสำหรับผู้ป่วย ในการใช้ยา metformin เมื่อไม่สบาย
- แนวทางการเฝ้าระวังการใช้ยาในผู้ป่วยไตเรื้อรังระดับ 3 ขึ้นไป
- ข้อมูลยาโรคหลอดเลือดและหัวใจตัวใหม่ของ PCU
- ยาที่ใช้ในผู้ป่วยตั้งครรภ์
- การประเมินยาผู้ป่วยสูงอายุโดย อสม.
- วิธีใช้ยาชนิดแผ่นปิดผิวหนัง
- วิธีใช้ยาป้ายตา
- วิธีใช้ยาพ่นจมูก
- วิธีใช้ยาเม็ดอมใต้ลิ้น
- วิธีใช้ยาสูดพ่นทางปาก
- วิธีใช้ยาหยอดจมูก
- วิธีใช้ยาหยอดตา
- วิธีใช้ยาหยอดหู
- วิธีใช้ยาเหน็บช่องคลอด
- วิธีใช้ยาเหน็บทวารหนัก
- วิธีฉีดยา Espogen Recormon Neupogen
- วิธีอมยาใต้ลิ้น (Isordril 5 mg)
- วิธีใช้ยาชนิดแผ่นปิดผิวหนัง
- วิธีใช้ยาชนิดแผ่นปิดผิวหนัง
- วิธีใช้ยาชนิดแผ่นปิดผิวหนัง
- วิธีปฏิบัติงานการใช้ยาปฏิชีวนะอย่างสมเหตุผล
- สื่อ 3 กลุ่มโรค (URI, AD, Wound) สำหรับ รพสต.
- แนวทางการใช้ยาปฏิชีวนะ
- แนวทางการดูแล URI/AD(ปรับปรุง 22/08/62)
- การใช้ยาปฏิชีวนะอย่างเหมาะสม(AD)
- การใช้ยาปฏิชีวนะอย่างเหมาะสม(URI)
- สไลด์ RM เรื่อง med error (วิชาการ 31/01/61)
- สไลด์วิชาการยาโรค NCD (HT,DM,HLD)/อ.นพ.อดิศร
- สไลด์วิชาการยาในโรค CKD ปี63
- เสียงบรรยาย ยาที่ใช้ใน CKD ภญ.อภิรดี
- นิยามและประเภอความคลาดเคลื่อนทางยา (2554)
- แนวทางการวิเคราะห์ ME สำหรับ รพ.สต.
- เอกสารการประชุมวิชาการความคลาดเคลื่อนทางยา
- คู่มือยาสามัญประจำบ้าน_สมุนไพร
- วิชาการเรื่อง ฟ้าทะลายโจร
- แผ่นพับ_สมุนไพรตามกลุ่ม
- แผ่นพับ_ข้อควรปฏิบัติในการใช้สมุนไพร
- แบบทดสอบยาสามัญประจำบ้าน(มาตรฐานข้อ 6)
- แบบทดสอบสมุนไพร(มาตรฐานข้อ 6)
- การสั่งใช้ยาสมุนไพรอย่างสมเหตุสมผลแทนยาแผนปัจจุบัน
- คู่มือยาฉีดปี2554
- คู่มือยาฉีด (เพิ่มเติม)
- รายการยาฉีดที่เก็บพ้นแสง
- ยารับประทานที่ต้องเก็บพ้นแสง
- ความคงตัวของ Lidocaine inj. หลังเปิดใช้
- ยาฉีดที่ รพ.อต.ส่งต่อให้ รพช.หรือรพ.สต.บริหารยา
- ความคงตัวของยาแช่เย็นและวัคซีน หลังไฟฟ้าดับ
- แนวทางการจัดการวัคซีนเมื่อเกิดไฟดับ(เพิ่มเติม)
- ความไวของวัคซีนต่ออุณหภูมิขององค์การอนามัยโลก (WHO)
- แนวทางการดาเนินงานโครงการรณรงค์การให้วัคซีนคอตีบ
- แนวทางการฉีดวัคซีน PCEC_1
- แนวทางการฉีดวัคซีน PCEC_2
- คำถามที่พบบ่อยเรื่อง PCEC
- แนวทางการฉีด EPO กรณีความดันโลหิตสูง
- โปสเตอร์การเก็บยา EPO
- Skin and Soft Tissue Infection
- อาการ ADR ระบบผิวหนัง
- อาการแพ้ยารุนแรง
- ยาที่ควรหลีกเลี่ยงในผู้ป่วย G-6PD
- ยาที่เกิดอันตรกิริยาต่อกัน (ยาตีกัน)
- ยาที่เกิดอันตรกิริยาต่อ Simvastatin (ยาตีกัน)
- ยาใช้เฉพาะที่กับตา
- เอกสารชี้แจงยาน้ำเสริมธาตุเหล็ก
- รางจืดสมุนไพรล้างพิษ
- ความรู้ RDU จาก ศูนย์ข้อมูลยา รพ.อุตรดิตถ์
- แผ่นภาพพลิกให้ความรู้ การใช้ยาอย่างสมเหตุผล (RDU)
- เอกสารให้ความรู้แก่ รพ.สต.โดย นสภ.ฝึกงาน
- ฟังรายการวิทยุรายการ "คุยกับโรงพยาบาลอุตรดิตถ์ ช่วง คุยเฟื่องเรื่องยา" ย้อนหลังทาง Youtube
-
แบบฟอร์มต่าง ๆ และแนวทางต่าง ๆ ทางเภสัชกรรม สำหรับ รพ.สต....คลิกดูของเก่าทั้งหมด
- แบบบันทึกอุณหภูมิ/ความชื้น ของห้องเก็บยา
- แบบสำรวจวันหมดอายุยาและเวชภัณฑ์
- แบบบันทึกการรับยาคืนยาบริจาคจากผู้ป่วย
- หนังสือราชการส่งคืนยาหรือเวชภัณฑ์ให้กับรพ.อต.
- หนังสือราชการขอแลกเปลี่ยนยาฉุกเฉิน
- แบบฟอร์มบันทึกความคลาดเคลื่อนทางยา
- แบบรายงานการส่งทำลายยาหมดอายุ
- แบบบันทึกอุณหภูมิตู้เย็น
- แนวทางการจัดการวัคซีนเมื่อเกิดไฟดับ(เพิ่มเติม)
- แบบฟอร์มเบิกวัคซีนปี 2566
- ตัวอย่างหนังสือขอทดแทนเครื่องพิมพ์ฉลากยา
- ฉลากยา Prepack สำหรับเครื่องพิมพ์ฉลากยาTSC
- ฉลาก Prepack แบ่งบรรจุ
- ฉลากยาทั่วไป สำหรับเครื่องพิมพ์ฉลากยาTSC
- สรรพคุณและคำเตือนของยา (ใช้พิมพ์ในฉลากยา)
- คำแนะนำพิเศษการใช้ยาใส่ใน JHCIS ให้ออกในฉลากยา
- สติ๊กเกอร์ แพ้ยา สีชมพู
- แบบรายงานปัญหาคุณภาพยา
- แบบรายงานปัญหาคุณภาพวัสดุการแพทย์
- แบบขออนุมัติใช้ Atorvastatin
- แบบขออนุมัติใช้ Manidipine
- การจัดบริการเภสัชกรรมในหน่วยบริการปฐมภูมิ (2554)
- คู่มือการจ่ายยาเภสัชชุมชน
- เอกสารชี้แจงยาน้ำเสริมธาตุเหล็ก
- แนวทางการผสมยาน้ำธาตุเหล็ก
- แจ้งเปลี่ยนชนิดวัคซีนโรต้า (2564)
- การรายงานผู้ป่วยแพ้ยากลับจาก รพ.สต.ถึงเภสัชกร
- แนวทางการประเมินการแพ้ยาที่ รพ.สด.เริ่มปี 69
- เอกสารประกอบการประชุมชี้แจงงานเภสัชกรรมปฐมภูมิสำหรับเจ้าหน้าที่ใหม่ ปี 67
-
สรุปการประชุมต่าง ๆ และผลการนิเทศด้านเภสัชกรรมในหน่วยปฐมภูมิ รหัสถามเภสัชกร
- ประจำปี 2556
- ประจำปี 2557
- ประจำปี 2558
- ประจำปี 2559
- ประจำปี 2560
- ประจำปี 2561
- ประจำปี 2562
- ประชุมชี้แจ้งเกณฑ์ติดดาว รพ.สต.ปี 2561
- ประชุมชี้แจงเกณฑ์ติดดาว รพ.สต. ปี 2562
- สรุปการประชุม PTC อำเภอเมือง อต.ปี 2561
- สรุปการประชุม PTC อำเภอเมือง อต.ปี 2562
- สรุปการประชุม PTC อำเภอเมือง อต.ปี 2563 ครั้งที่ 1
- สรุปการประชุม PTC อำเภอเมือง อต.ปี 2563 ครั้งที่ 2
- สรุปการประชุม PTC อำเภอเมือง อต.ปี 2564
- สรุปการประชุม PTC อำเภอเมือง อต.ปี 2567
- การประชุมระดับ รพ.+ จังหวัดที่เกี่ยวข้องกับ RDU
- ผลการนิเทศงานเภสัชกรรมในหน่วยปฐมภูมิ
- คำสั่งให้เภสัชกรปฏิบัติงาน ณ อต. 1 และ อต.2
- ผลงานเด่นด้านเภสัชกรรมของ รพ.สต.
-
วัตถุออกฤทธิ์ต่อจิตประสาทประเภท 4 (วจ 4)
-
ขั้นตอนการปฏิบัติเกี่ยวกับวัตถุออกฤทธิ์
- ใบสั่งยาสามสี สำหรับแพทย์
-
รหัสยา TMT 24 หลัก
-
รหัสยาสมุนไพร 24 หลักของโรงพยาบาลอุตรดิตถ์
-
ความรู้ด้านเภสัชกรรมสำหรับ รพ.สต. โดย นักศึกษาฝึกงาน
-
แบบฟอร์มคำถามทางเภสัชกรรม เมื่อต้องการถามศูนย์ข้อมูลยา รพ.อุตรดิตถ์